I plan this project to be open ended. I want to design and build a very basic 8-bit computer, then slowly add bits and upgrades to it.
The first piece I need is the clock which I'll give it's own page.
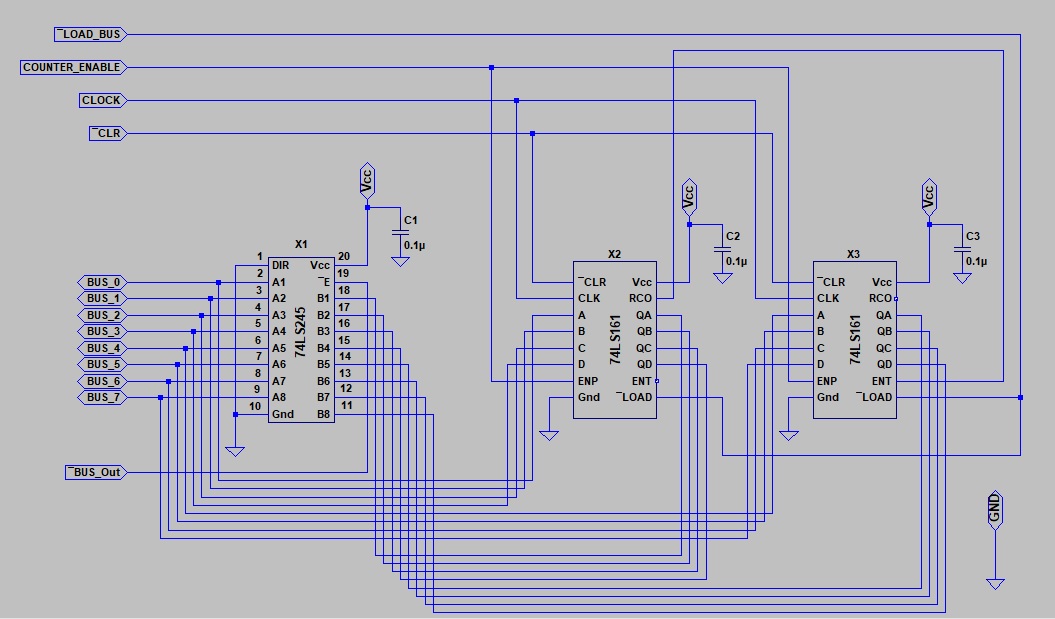
The next part of the computer I decided to build is the Program Counter which I can use to test the Clock circuit. I already have a couple of IC's on hand that are perfect for the job. The 74LS161 4-bit binary counter and the 74LS245 8-bit bus transceiver. Because this is an 8-bit computer I will make the program counter 8-bit so I can easily access 8-bit memory address's.
I built both IC models in LTspice myself. Here is my circuit for the 74LS161,

and the Symbol.

And here is my circuit for the 74LS245,

and the symbol.

I made the counter 8-bit by linking two 74LS161's together as seen in the full Program Counter circuit below.

I built the circuit on a bread board and it seems to work well.